Упр.17.33 ГДЗ Мордкович 9 класс (Алгебра)
Решение #1
Решение #2

Рассмотрим вариант решения задания из учебника Мордкович 9 класс, Мнемозина:
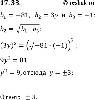
17.33. Найдите те значения переменной y, при которых числа -81, 3у, -1 являются последовательными членами геометрической прогрессии.
*размещая тексты в комментариях ниже, вы автоматически соглашаетесь с пользовательским соглашением