Упр.49.27 ГДЗ Мордковича 10 класс профильный уровень (Алгебра)
Решение #1
Решение #2(записки учителя)
Решение #3(записки школьника)

Рассмотрим вариант решения задания из учебника Мордкович, Семенов 10 класс, Мнемозина:
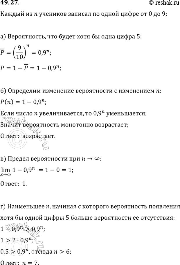
Каждый из n учеников независимо друг от друга написал по одной цифре от 0 до 9.
a) Какова вероятность того, что среди написанных цифр будет хотя бы одна цифра 5?
б) Как меняется эта вероятность с изменением n?
в) Найдите предел этой вероятности при n -> оо.
г) При каком наименьшем п вероятность появления хотя бы одной цифры 5 будет больше вероятности ее отсутствия?
*размещая тексты в комментариях ниже, вы автоматически соглашаетесь с пользовательским соглашением