Упр.519 ГДЗ Лукашик 7-9 класс по физике (Физика)
Решение #1
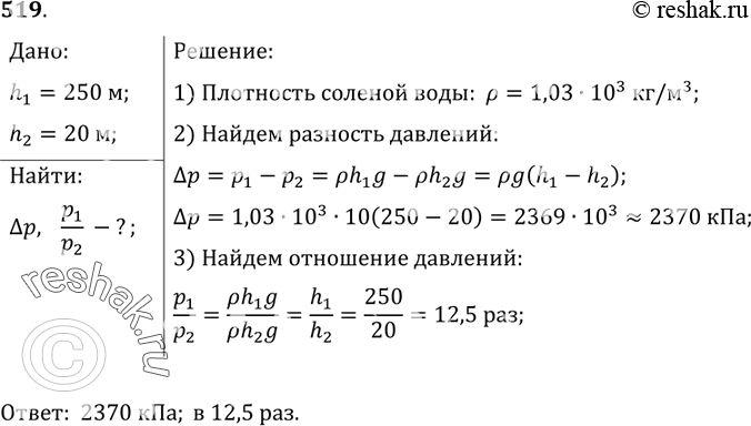
Решение #2

Рассмотрим вариант решения задания из учебника Лукашик, Иванова 7 класс, Просвещение:
519. Водолаз в жестком скафандре может погружаться в море на глубину 250 м,искусный ныряльщик — на глубину 20 м. На сколько и во сколько раз отличаются давления воды на этих глубинах?
*размещая тексты в комментариях ниже, вы автоматически соглашаетесь с пользовательским соглашением