Орфографический практикум §21 ГДЗ Рыбченкова Александрова 8 класс (Русский язык)
Решение #1 (Учебник 2017)

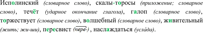
Рассмотрим вариант решения задания из учебника Рыбченкова, Александрова 8 класс, Просвещение:
*размещая тексты в комментариях ниже, вы автоматически соглашаетесь с пользовательским соглашением