Упр.350 ГДЗ Бархударов 8 класс (Русский язык)
Решение #1 (Учебник 2023)
Решение #2 (Учебник 2023)
Решение #3 (Учебник 2020)
Решение #4 (Учебник 2020)

Рассмотрим вариант решения задания из учебника Бархударов, Крючков, Максимов 8 класс, Просвещение:
Укажите однородные члены предложения. Какие из них связаны без союзов, какие - при помощи союзов? Какие союзы используются? Спишите, расставляя знаки препинания. Составьте схемы предложений.
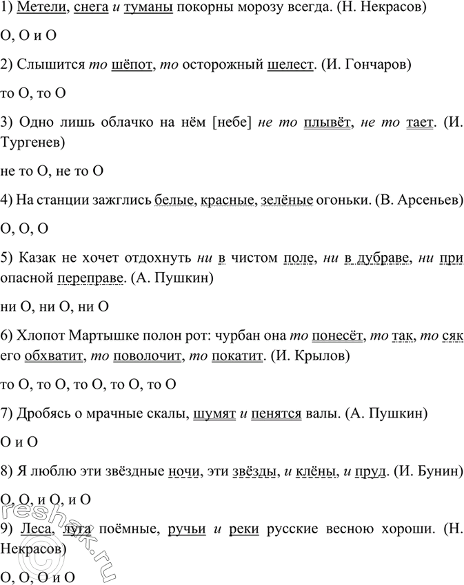
1) Метели снега и туманы покорны морозу всегда. (Н. Некрасов) 2) Слышится то шёпот то осторожный шелест. (И. Гончаров) 3) Одно лишь облачко на нём [небе] не то плывёт не то тает. (И. Тургенев) 4) На станции зажглись белые красные зелёные огоньки.5 (В. Арсеньев) 5) Казак не хочет отдохнуть ни в чистом поле ни в дубраве ни при опасной переправе. (А. Пушкин) 6) Хлопот Мартышке полон рот: чурбан она то понесёт то так то сяк его обхватит то поволочит то покатит. (И. Крылов) 7) Дробясь о мрачные скалы шумят и пенятся валы. (А. Пушкин) 8) Я люблю эти звёздные ночи эти звёзды и клёны и пруд. (И. Бунин) 9) Леса луга поёмные ручьи и реки русские весною хороши. (Н. Некрасов)
Проведите наблюдения над интонацией предложений с обособленными и необособленными причастными оборотами. Рассмотрите схему (знак обозначает повышение голоса; знак —— понижение, | — паузу).
Ветера дувший со всех сторон, усиливался. (И. Бунин)
Дувший со всех сторон ветер усиливался.
Наблюдение:
- границы причастного оборота обозначаются в произношении паузами;
- произносятся причастные обороты с повышением тона (от низкого вначале оборота до высокого в конце);
- после оборота – понижение тона.
Перед началом причастного оборота тон голоса повышается. По мере окончания причастного оборота голос незначительно понижается. Перед и после причастного оборота следует делать небольшие паузы.
*размещая тексты в комментариях ниже, вы автоматически соглашаетесь с пользовательским соглашением