Упр.34 ГДЗ Макарычев Миндюк 9 класс (Углубленный) (Алгебра)
Решение #1

Рассмотрим вариант решения задания из учебника Макарычев, Миндюк, Нешков 9 класс, Просвещение:
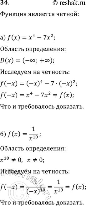
34. Докажите, что функция f чётная, если:
а) f(x)=x^4-7x^2; в) f(x)=5|x|;
б) f(x)=1/x^10; г) f(x)=(x-7)(x+5)+2x.
*размещая тексты в комментариях ниже, вы автоматически соглашаетесь с пользовательским соглашением