№943 ГДЗ Рымкевич 10-11 класс (Физика)
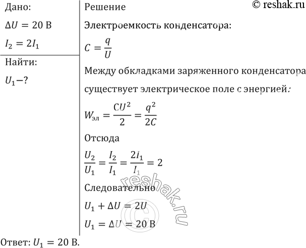
Решение #1
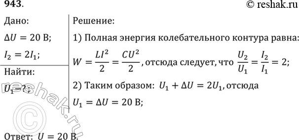
Решение #2
Решение #3

Рассмотрим вариант решения задания из учебника Рымкевич 10-11 класс, Дрофа:
При увеличении напряжения на конденсаторе колебательного контура на 20 В амплитуда силы тока увеличилась в 2 раза. Найти начальное напряжение.
*размещая тексты в комментариях ниже, вы автоматически соглашаетесь с пользовательским соглашением